关于公布2019年湖南师范大学药学类大学生创新创业训练项目的通知
2019-06-28 00:00 来源:处发〔2019〕78号 作者: 点击:

各学院:

为进一步深化学校创新创业教育改革,主动适应医学新发展,服务国家“健康中国”战略,利用我校学科综合优势,大力促进药学与多学科的交叉融通,探索开展跨专业培养、协同育人、产学合作、国(校)际合作等人才培养模式改革实践,提高本科生的创新能力和实践能力,学校组织了2019年湖南师范大学药学类大学生创新创业训练项目申报与评审工作。

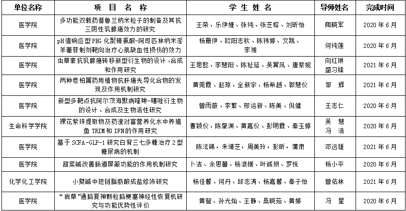
经个人申请,专家评审,学校决定立项《多功能双载药普鲁兰纳米粒子的制备及其抗三阴性乳腺癌效力的研究》等10个项目为2019年湖南师范大学药学类大学生创新创业训练项目(名单见附件),并给予相应经费资助。

2019年湖南师范大学药学类大学生创新创业训练项目名单

湖南师范大学教务处

2019年6月26日